
yolo系列自诞生以来,通过不断提升速度和精度,彻底革新了目标检测领域。从yolov1的单阶段预测方法,到后续借助yolov3的Darknet、yolov5的跨阶段局部网络(CSP)以及其他各种创新技术所做出的改进,每个版本都为实际应用带来了更高的性能和效率。
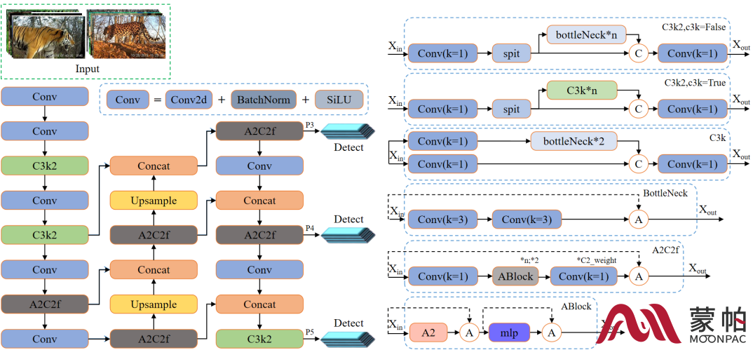
目前yolo系列已更新至yolov12版本,它突破了传统CNN架构的局限,首次提出以注意力机制为核心的实时检测,对检测架构进行了全新的构思。yolov12整体架构图如下:

yolov12通过三个创新点实现性能的跃升: 01 区域注意力模块 将特征图划分为垂直或水平区域(默认4个),仅在局部区域内计算注意力,这种简单的重塑操作无需复杂窗口划分,既降低计算成本又保留了广泛感受野。 02 残差高效层聚合网络 通过引入块级残差连接和缩放技术,解决了训练过程中的不稳定性问题。这种重新设计的特征聚合方法,使得即使是更深更宽的模型版本也能稳定训练。 03 计算效率优化 移除位置编码,引入7×7深度可分离卷积作为位置感知模块,调整MLP比例至1.2,平衡计算分布。
蒙帕研发团队从20个指示灯公有数据集中每个随机抽取55张图片,并对红黄蓝灯进行如下图所示的500张图像增强,混合在一起共1600张数据,以0.92:0.08的比例制作训练集和验证集。
模型训练时,batch-size设置为5, epoch设置为200。测试时,模型输入设置为1440,置信度阈值设为0.21,nms阈值设为0.1。以下为yolov12模型指示灯检测结果:


由以上检测结果可以看出,yolov12模型在无遮挡和有网格遮挡场景下,均能精准识别出指示灯。 展望未来,预计会出现更多基于yolov12 的变体,蒙帕团队会持续针对更低功耗和更广泛的应用领域进行优化,为实现更高效的目标检测解决方案奠定技术基石。
电话: 400-166-0296
邮箱: contact@moonpac.com
地址: 上海市闵行区申长路990弄
虹桥汇 T6-805